вконтакте

Контактный телефон: +7 (981) 121-46-93, +7 (800) 200-90-76 , Email: parts-katalog@yandex.ru, где купить

 
 

  Логин:

Пароль:

Регистрация

www.partskatalog.ru Все каталоги Запчасти Mercury Запчасти Suzuki Запчасти Tohatsu Запчасти Honda Контакты



УВАЖАЕМЫЕ КЛИЕНТЫ!
C 19 ДЕКАБРЯ 2025 ПО 02 МАРТА 2026 ГОДА ОТДЕЛ ЗАПЧАСТЕЙ И СЕРВИС РАБОТАТЬ НЕ БУДУТ
ПРОДАЖА ЛОДОЧНЫХ МОТОРОВ В ШТАТНОМ РЕЖИМЕ
ОБ ИЗМЕНЕНИЯХ В ГРАФИКЕ РАБОТЫ ЧИТАЙТЕ НА САЙТА




Все разделы каталога запчастей на этот двигатель

назад Раздел:   вперёд

вернуться к списку узлов и деталей

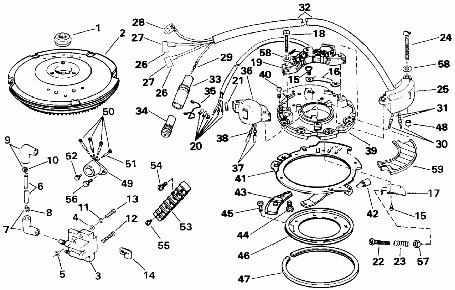
ДЕТАЛИРОВКА ДЛЯ МОДЕЛИ: EVINRUDE E10RELENA 1992

IGNITION | IGNITION;


 Evinrude E10RELENA 1992  - nition

Номер на
рисунке
АртикулНаименованиеКол-во
на складе
Цена
1 0302944

Гайка, Маховик (NUT, Flywheel)

нет в наличии, поставок нет
2 0583913

Маховик в сборе. Шнур Start Models (FLYWHEEL ASSEMBLY. Rope Start Models)

нет в наличии, поставок нет
2 0583077

   (последний код) FLYWHEEL ASSY

нет в наличии, поставок нет
2 0583915

Маховик в сборе. Electric Start Models Remote Elec. Models (FLYWHEEL ASSEMBLY. Electric Start Models Remote Elec. Models)

нет в наличии, поставок нет
2 0583078

   (последний код) FLYWHEEL-&-G

нет в наличии, поставок нет
3 0582508

Катушка зажигания в сборе (IGNITION COIL ASSEMBLY)

нет в наличии, поставок нет
4 0328703

Шайба, Ign. coil mtg. Винт (WASHER, Ign. coil mtg. screw)

нет в наличии, поставок нет
4 3852184

   (последний код) WASHER

нет в наличии, поставок нет
5 0329176

Шайба, Fiber, coil mtg. Винт (WASHER, Fiber, coil mtg. screw)

нет в наличии, поставок нет
6 0582365

LEAD в сборе., Свеча зажигания (LEAD ASSY., Spark plug)

нет в наличии, поставок нет
6 0582135

   (последний код) LEAD

нет в наличии, поставок нет
7 0581027

Крышка & Клемма в сборе. (COVER & TERMINAL ASSY.)

нет в наличии, поставок нет
8 0510231

Клемма, Пружина (TERMINAL, Spring)

нет в наличии, поставок нет
9 0580339

Крышка & Клемма в сборе. (COVER & TERMINAL ASSY.)

нет в наличии, поставок нет
9 0510232

   (последний код) COVER

нет в наличии, поставок нет
10 0510231

Клемма, Пружина (TERMINAL, Spring)

нет в наличии, поставок нет
11 0328701

LOCKШайба, Coil & stop sw. grd. (LOCKWASHER, Coil & stop sw. grd.)

нет в наличии, поставок нет
11 3852182

   (последний код) WASHER,LOCK

нет в наличии, поставок нет
12 0325115

Винт, Coil assemblies, long (SCREW, Coil assemblies, long)

нет в наличии, поставок нет
12 0321483

   (последний код) SCREW CCASE CYL

нет в наличии, поставок нет
13 0331025

Винт, Coil assembly, short (SCREW, Coil assembly, short)

нет в наличии, поставок нет
13 0308751

   (последний код) SCREW

нет в наличии, поставок нет
14 0330151

Струбцина, Leads (CLAMP, Leads)

нет в наличии, поставок нет
14 3852199

   (последний код) CLAMP,"J"

нет в наличии, поставок нет
15 0303212

Винт зажима & Крышка (SCREW, Clamp & cover)

нет в наличии, поставок нет
16 0511458

Струбцина, Leads to ign. Пластина в сборе. (CLAMP, Leads to ign. plate assy.)

нет в наличии, поставок нет
17 0331626

Крышка, Leads to ign. Пластина в сборе. (COVER, Leads to ign. plate assy.)

нет в наличии, поставок нет
18 0320504

Винт, Статор & зарядная катушка mtg. (SCREW, Stator & charge coil mtg.)

нет в наличии, поставок нет
19 0584344

Статор ASSEMBLY (STATOR ASSEMBLY)

нет в наличии, поставок нет
19 0584058

   (последний код) STATOR-AY,AC

нет в наличии, поставок нет
20 0510780

Клемма, Кольцо. Electric Start Models Remote Elec. Models (TERMINAL, Ring. Electric Start Models Remote Elec. Models)

нет в наличии, поставок нет
20 3852226

   (последний код) TERMINAL,RIN

нет в наличии, поставок нет
21 0512136

Гильза. Electric Start Models (SLEEVE. Electric Start Models)

нет в наличии, поставок нет
22 0314417

Винт, Idle stop. Remote Elec. Models (SCREW, Idle stop. Remote Elec. Models)

нет в наличии, поставок нет
22 3852126

   (последний код) SCREW

нет в наличии, поставок нет
23 0331591

Пружина, Idle stop. Remote Elec. Models (SPRING, Idle stop. Remote Elec. Models)

нет в наличии, поставок нет
24 0306259

Винт, Module to ign. Пластина (SCREW, Module to ign. plate)

нет в наличии, поставок нет
25 0583667

IGNITION MODULE (IGNITION MODULE)

нет в наличии, поставок нет
25 0584488

   (последний код) KIT-AY,PP(CD

нет в наличии, поставок нет
26 0512256

Клемма, Внешняя розетка (TERMINAL, Receptacle)

нет в наличии, поставок нет
27 0512478

Колпачок свечи зажигания (COVER, Terminal)

нет в наличии, поставок нет
28 0512131

Клемма, Кольцо (TERMINAL, Ring)

нет в наличии, поставок нет
29 0511469

Клемма, Штифт (TERMINAL, Pin)

нет в наличии, поставок нет
29 3852229

   (последний код) TERMINAL,PIN

нет в наличии, поставок нет
30 0512947

Клемма, Bullet (TERMINAL, Bullet)

нет в наличии, поставок нет
30 0910462

   (последний код) TERM.-60766-

нет в наличии, поставок нет
31 0513185

Гильза, Bullet Клемма (SLEEVE, Bullet terminal)

нет в наличии, поставок нет
31 0512948

   (последний код) SLEEVE

нет в наличии, поставок нет
32 0513109

Трубопровод, Module leads (TUBING, Module leads)

нет в наличии, поставок нет
33 0513357

Коннектор, 1-Штифт Внешняя розетка (CONNECTOR, 1-pin receptacle)

нет в наличии, поставок нет
33 3854845

   (последний код) CONNECTOR 513357

нет в наличии, поставок нет
34 0513356

Коннектор, 1-socket Внешняя розетка (CONNECTOR, 1-socket receptacle)

нет в наличии, поставок нет
35 0512741

Фиксатор, Коннекторs (RETAINER, Connectors)

нет в наличии, поставок нет
36 0584333

зарядная катушка & LAM. в сборе. (CHARGE COIL & LAM. ASSY.)

нет в наличии, поставок нет
36 0583485

   (последний код) CHARGECOIL&LEAD

нет в наличии, поставок нет
37 0512876

Клемма, Socket (TERMINAL, Socket)

нет в наличии, поставок нет
37 3852244

   (последний код) TERMINAL,SOC

нет в наличии, поставок нет
38 0513654

Гильза, Внешняя розетка (SLEEVE, Receptacle)

нет в наличии, поставок нет
39 0583285

Пластина & Гильза в сборе. (PLATE & SLEEVE ASSY.)

нет в наличии, поставок нет
40 0511460

Винт, Ign. Пластина to ret. в сборе. (SCREW, Ign. plate to ret. assy.)

нет в наличии, поставок нет
41 0395243

Фиксатор & Соединитель ASSEMBLY (RETAINER & LINK ASSEMBLY)

нет в наличии, поставок нет
41 0391618

   (последний код) RET-&-LINK

нет в наличии, поставок нет
42 0330579

Бампер (BUMPER)

нет в наличии, поставок нет
43 0396740

Кулачок дросселя & Винт в сборе. (THROTTLE CAM & SCREW ASSY.)

нет в наличии, поставок нет
43 0326992

   (последний код) CAM

нет в наличии, поставок нет
44 0330346

Винт (SCREW)

1 шт710 руб.
44 0324393

   (последний код) SCREW

нет в наличии, поставок нет
45 0315287

Винт, Sвышеport Пластина to ccase (SCREW, Support plate to ccase)

нет в наличии, поставок нет
46 0322102

Пластина, Sвышеport (PLATE, Support)

нет в наличии, поставок нет
46 0320580

   (последний код) SUP.ARM-PLATE

нет в наличии, поставок нет
47 0322435

Подшипник, Ign. Пластина to sвышеport (BEARING, Ign. plate to support)

нет в наличии, поставок нет
47 0321085

   (последний код) BEARING

нет в наличии, поставок нет
48 0513029

Проставка. Шнур Start Models (SPACER. Rope Start Models)

нет в наличии, поставок нет
49 0581778

Выпрямитель ASSEMBLY. Electric Start Models Remote Elec. Models (RECTIFIER ASSEMBLY. Electric Start Models Remote Elec. Models)

нет в наличии, поставок нет
49 0582304

   (последний код) RECTIFIER

нет в наличии, поставок нет
50 0510780

Клемма, Кольцо. Electric Start Models Remote Elec. Models (TERMINAL, Ring. Electric Start Models Remote Elec. Models)

нет в наличии, поставок нет
50 3852226

   (последний код) TERMINAL,RIN

нет в наличии, поставок нет
51 0510781

Гильза. Electric Start Models Remote Elec. Models (SLEEVE. Electric Start Models Remote Elec. Models)

нет в наличии, поставок нет
52 0315260

Винт, Выпрямитель, short. Electric Start Models Remote Elec. Models (SCREW, Rectifier, short. Electric Start Models Remote Elec. Models)

нет в наличии, поставок нет
52 0273513

   (последний код) SCREW

нет в наличии, поставок нет
53 0512762

Клемма BLOCK. Electric Start Models Remote Elec. Models (TERMINAL BLOCK. Electric Start Models Remote Elec. Models)

нет в наличии, поставок нет
54 0510195

Винт, Клемма block mtg.. Electric Start Models Remote Elec. Models (SCREW, Terminal block mtg.. Electric Start Models Remote Elec. Models)

нет в наличии, поставок нет
54 0341474

   (последний код) SCREW

нет в наличии, поставок нет
55 0329182

Винт, Клемма. Electric Start Models Remote Elec. Models (SCREW, Terminal. Electric Start Models Remote Elec. Models)

нет в наличии, поставок нет
55 0327785

   (последний код) SCREW

нет в наличии, поставок нет
56 0552421

Винт, Выпрямитель, long. Electric Start Models Remote Elec. Models (SCREW, Rectifier, long. Electric Start Models Remote Elec. Models)

нет в наличии, поставок нет
57 0308824

Гайка, Винт, idle stop. Remote Elec. Models (NUT, Screw, idle stop. Remote Elec. Models)

нет в наличии, поставок нет
57 0306542

   (последний код) NUT

нет в наличии, поставок нет
58 0303952

Шайба (WASHER)

нет в наличии, поставок нет
59 0513870

PAD, Ignition module (PAD, Ignition module)

нет в наличии, поставок нет
evinrude

Время выполнения запроса 2.4343750476837 сек.


 
 

данный сайт носит информационный характер и не является публичной офертой

склад запчастей для водомоторной техники