вконтакте

Контактный телефон: +7 (981) 121-46-93, +7 (800) 200-90-76 , Email: parts-katalog@yandex.ru, где купить

 
 

  Логин:

Пароль:

Регистрация

www.partskatalog.ru Все каталоги Запчасти Mercury Запчасти Suzuki Запчасти Tohatsu Запчасти Honda Контакты



УВАЖАЕМЫЕ КЛИЕНТЫ!
C 19 ДЕКАБРЯ 2025 ПО 02 МАРТА 2026 ГОДА ОТДЕЛ ЗАПЧАСТЕЙ И СЕРВИС РАБОТАТЬ НЕ БУДУТ
ПРОДАЖА ЛОДОЧНЫХ МОТОРОВ В ШТАТНОМ РЕЖИМЕ
ОБ ИЗМЕНЕНИЯХ В ГРАФИКЕ РАБОТЫ ЧИТАЙТЕ НА САЙТА




Все разделы каталога запчастей на этот двигатель

назад Раздел:   вперёд

вернуться к списку узлов и деталей

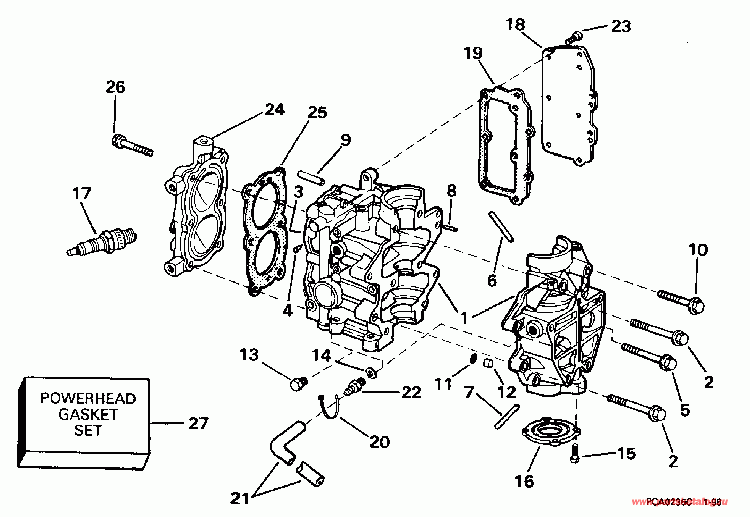
ДЕТАЛИРОВКА ДЛЯ МОДЕЛИ: EVINRUDE BE4BRLEDS 1996

ЦИЛИНДР & КАРТЕР ДВИГАТЕЛЯ | CYLINDER & CRANKCASE;


Мотор Эвинруд BE4BRLEDS 1996  - linder & Картер двигателя - linder & Crankcase

Номер на
рисунке
АртикулНаименованиеКол-во
на складе
Цена
1 0433418

Цилиндр & CCASE в сборе.. 3R Models Only (CYLINDER & CCASE ASSY.. 3R Models Only)

нет в наличии, поставок нет
1 0433940

Цилиндр & CCASE в сборе.. 4R Models Only (CYLINDER & CCASE ASSY.. 4R Models Only)

нет в наличии, поставок нет
1 0435346

   (последний код) CYLC-CS

нет в наличии, поставок нет
1 0435346

Цилиндр & CCASE в сборе.. 4BR Models Only (CYLINDER & CCASE ASSY.. 4BR Models Only)

нет в наличии, поставок нет
1 0433940

   (последний код) CYL.&-C/CASE-AY

нет в наличии, поставок нет
2 0333676

Винт, Cyl. to ccase, 1 1 / 4 дюйм long (SCREW, Cyl. to ccase, 1 1/4 in. long)

нет в наличии, поставок нет
2 3854923

   (последний код) SCREW

нет в наличии, поставок нет
3 0304067

Заглушка, Large (PLUG, Large)

нет в наличии, поставок нет
4 0307588

Заглушка, Small (PLUG, Small)

нет в наличии, поставок нет
5 0333710

Винт, Short, 1 дюйм long (SCREW, Short, 1 in. long)

нет в наличии, поставок нет
5 0332012

   (последний код) SCREW

нет в наличии, поставок нет
6 0332099

Трубка, Drain, верхний 1.3 дюйм long (TUBE, Drain, upper 1.3 in. long)

нет в наличии, поставок нет
7 0332100

Трубка, Drain, нижний 0.8 дюйм long (TUBE, Drain, lower 0.8 in. long)

нет в наличии, поставок нет
8 0300402

конус Штифт (TAPER PIN)

нет в наличии, поставок нет
9 0323522

Водяной шланг deflector, 11 / 16 дюйм (HOSE, Water deflector, 11/16 in.)

нет в наличии, поставок нет
10 0334844

Винт, Long, 2 1 / 4 дюйм length (SCREW, Long, 2 1/4 in. length)

нет в наличии, поставок нет
11 0305344

SCREEN, Обратный клапан (SCREEN, Check valve)

нет в наличии, поставок нет
12 0385111

Обратный клапан в сборе. (CHECK VALVE ASSY.)

нет в наличии, поставок нет
13 0307272

Винт заглушки. 4BR Models Only (SCREW, Plug. 4BR Models Only)

нет в наличии, поставок нет
14 0303107

Шайба, Pulse / Ниппель. 3R Models Only 4BR Models Only (WASHER, Pulse/nipple. 3R Models Only 4BR Models Only)

нет в наличии, поставок нет
15 0304015

Винт, Inner Фланец (SCREW, Inner flange)

нет в наличии, поставок нет
15 0333677

   (последний код) SCREW

нет в наличии, поставок нет
16 0336984

нижний Корпус (LOWER HOUSING)

нет в наличии, поставок нет
17 0437682

Свеча зажигания, Champion QL86C (SPARK PLUG, Champion QL86C)

нет в наличии, поставок нет
17 0585997

   (последний код) Champion SPARK PLUG AY. QL86C

нет в наличии, поставок нет
17 0387633

Свеча зажигания, Champion QL77JC4. Опции (SPARK PLUG, Champion QL77JC4. Optional)

нет в наличии, поставок нет
17 0502180

   (последний код) Champion SPARK PLUG QL77JC4 MAR4

нет в наличии, поставок нет
18 0323263

Пластина, Кожух выхлопной трубы (PLATE, Exhaust cover)

нет в наличии, поставок нет
18 0203172

   (последний код) PLATE-EXH CVR

нет в наличии, поставок нет
19 0323445

Прокладка крышки Пластина (GASKET, Cover plate)

нет в наличии, поставок нет
20 0320107

Крепёжный хомут. 3R Models Only 4BR Models Only (TIE STRAP. 3R Models Only 4BR Models Only)

нет в наличии, поставок нет
20 5035626

   (последний код) BAND,REM CON

нет в наличии, поставок нет
21 0331526

Шланг, Pulse. 3R Models Only (HOSE, Pulse. 3R Models Only)

нет в наличии, поставок нет
21 0325881

   (последний код) HOSE

нет в наличии, поставок нет
21 0338128

Шланг, Pulse. 4BR Models Only (HOSE, Pulse. 4BR Models Only)

нет в наличии, поставок нет
22 0326544

Ниппель, Pulse. 3R Models Only 4BR Models Only (NIPPLE, Pulse. 3R Models Only 4BR Models Only)

нет в наличии, поставок нет
22 0325880

   (последний код) NIPPLE

нет в наличии, поставок нет
23 0332226

Винт, Крышка Пластина (SCREW, Cover plate)

нет в наличии, поставок нет
23 3852207

   (последний код) SCREW

нет в наличии, поставок нет
24 0335841

Головка блока цилиндра (CYLINDER HEAD)

нет в наличии, поставок нет
25 0332010

Прокладка головки блока цилиндра (GASKET, Cylinder head)

нет в наличии, поставок нет
25 0326953

   (последний код) GASKET,CYL HEAD

нет в наличии, поставок нет
26 0324334

Винт, Головка блока цилиндра (SCREW, Cylinder head)

нет в наличии, поставок нет
26 0302820

   (последний код) SCREW

нет в наличии, поставок нет
27 0433426

POWERHEAD Комплект прокладок (POWERHEAD GASKET SET)

нет в наличии, поставок нет
evinrude

Время выполнения запроса 1.3256947994232 сек.


 
 

данный сайт носит информационный характер и не является публичной офертой

склад запчастей для водомоторной техники