вконтакте

Контактный телефон: +7 (981) 121-46-93, +7 (800) 200-90-76 , Email: parts-katalog@yandex.ru, где купить

 
 

  Логин:

Пароль:

Регистрация

www.partskatalog.ru Все каталоги Запчасти Mercury Запчасти Suzuki Запчасти Tohatsu Запчасти Honda Контакты



УВАЖАЕМЫЕ КЛИЕНТЫ!
C 19 ДЕКАБРЯ 2025 ПО 02 МАРТА 2026 ГОДА ОТДЕЛ ЗАПЧАСТЕЙ И СЕРВИС РАБОТАТЬ НЕ БУДУТ
ПРОДАЖА ЛОДОЧНЫХ МОТОРОВ В ШТАТНОМ РЕЖИМЕ
ОБ ИЗМЕНЕНИЯХ В ГРАФИКЕ РАБОТЫ ЧИТАЙТЕ НА САЙТА




Выбрать другую модель

назад Раздел:   вперёд

вернуться к списку узлов и деталей

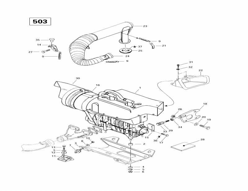
ДЕТАЛИРОВКА ДЛЯ МОДЕЛИ: SKIDOO Touring LE, 1997

Раздел: Двигатель Sвышеport и Muffler (503) | Engine Support And Muffler (503)


снегоход Skidoo Touring LE, 1997 - Engine Support And Muffler (503)

Номер на
рисунке
АртикулНаименованиеКол-во
на складе
Цена
1 400508100

<<503>> Двигатель. TouКольцо SLE. (<<503>> Engine. Touring SLE.)

под заказпо запросу
2 512051800

Проставка. TouКольцо SLE. (Spacer. Touring SLE.)

под заказ215 руб.
3 512054500

Двигатель Sвышеport. TouКольцо SLE. (Engine Support. Touring SLE.)

под заказпо запросу
3 512051500

SOCLE *SUPPORT-ENGINE

под заказпо запросу
4 224001211

Шайба 10 mm. TouКольцо SLE. (Washer 10 mm. Touring SLE.)

под заказ222 руб.
4 234001410

WASHER-FLAT DIN.125A

под заказ290 руб.
5 224701188

Шайба с блокировкой 10 мм. TouКольцо SLE. (Lock Washer 10mm. Touring SLE.)

под заказ222 руб.
5 234100602

WASHER-LOCK SPRING DIN.128A-A2

под заказ290 руб.
6 228001045

Гайка Hex. M10. TouКольцо SLE. (Nut Hex. M10. Touring SLE.)

под заказпо запросу
6 701000377

ECROU *NUT

под заказпо запросу
7 570127700

Монтажная резинка. TouКольцо SLE. (Rubber Mount. Touring SLE.)

под заказ2440 руб.
7 570128700

TAMPON ANCRAGE *MOUNT-RUBBER

под заказ4070 руб.
7 09-217

     (не оригинальная запчасть) Опора (подушка) двигателя BRP 09-217

под заказ760 руб.
8 224001211

Шайба. TouКольцо SLE. (Washer. Touring SLE.)

под заказ222 руб.
8 234001410

WASHER-FLAT DIN.125A

под заказ290 руб.
9 414893700

Пружина. TouКольцо SLE. (Spring. Touring SLE.)

под заказ358 руб.
9 415107100

RESSORT *SPRING

под заказ460 руб.
9 SM-02007

     (не оригинальная запчасть) Пружина крепления глушителя BRP SM-02007

под заказ280 руб.
10228501045

Гайка Hex. Elastic M10. TouКольцо SLE. (Nut Hex. Elastic M10. Touring SLE.)

под заказпо запросу
10702000009

ECROU *NUT

под заказпо запросу
11512055400

Weld Двигатель Sвышеport. TouКольцо SLE. (Weld Engine Support. Touring SLE.)

под заказпо запросу
12512056700

Шайба с блокировкой. TouКольцо SLE. (Lock Washer. Touring SLE.)

под заказ548 руб.
12517168000

RONDELLE-FREIN *WASHER-LOCK

под заказ430 руб.
13222002565

Шестигранный винт M10 x 25. TouКольцо SLE. (Hex. Screw M10 x 25. Touring SLE.)

под заказ222 руб.
13207102544

SCREW-HEX.CAP ISO.4017

под заказ290 руб.
14514044100

Muffler Sвышеport. TouКольцо SLE. (Muffler Support. Touring SLE.)

под заказпо запросу
15512052200

Стопор Пластина. TouКольцо SLE. (Stopper plate. Touring SLE.)

под заказпо запросу
15512059198

PLAQUE BUTEE SO*PLATE-STOP.WEL

под заказпо запросу
16408803700

Шестерня Струбцина. TouКольцо SLE. (Gear Clamp. Touring SLE.)

под заказ745 руб.
16420851430

BRIBE *CLAMP

под заказпо запросу
17222082065

Шестигранный винт M8 x 20. TouКольцо SLE. (Hex. Screw M8 x 20. Touring SLE.)

под заказпо запросу
17222082015

SCREW-HEX.CAP DIN.933

под заказпо запросу
18517271800

Sвышеport Пластина. TouКольцо SLE. (Support Plate. Touring SLE.)

под заказпо запросу
19222082565

Шестигранный винт M8 x 25. TouКольцо SLE. (Hex. Screw M8 x 25. Touring SLE.)

под заказ222 руб.
19207182544

SCREW-HEX.CAP DIN.933

под заказ290 руб.
20224081171

Шайба 8 mm. TouКольцо SLE. (Washer 8 mm. Touring SLE.)

под заказ102 руб.
20234081410

WASHER-FLAT DIN.125A

под заказ130 руб.
21514034000

Пружина Кронштейн. TouКольцо SLE. (Spring Bracket. Touring SLE.)

под заказпо запросу
22572083900

Duct-выход. TouКольцо SLE. (Duct-Outlet. Touring SLE.)

под заказпо запросу
23514046700

Tune Трубка. Includes 23 - 24. TouКольцо SLE. (Tune Pipe. Includes 23 - 24. Touring SLE.)

под заказпо запросу
24420973530

Female Шаровое соединение. TouКольцо SLE. (Female Ball Joint. Touring SLE.)

под заказ743 руб.
25570039000

Выхлоп Шайба. TouКольцо SLE. (Exhaust Washer. Touring SLE.)

под заказ1570 руб.
25570035600

RONDELLE ECHAPP*GROMMET-EXHAUS

под заказ1220 руб.
26228581045

Гайка Hex. Elastic M8. TouКольцо SLE. (Nut Hex. Elastic M8. Touring SLE.)

под заказ106 руб.
26232581414

NUT-STOP ELASTIC DIN.985

под заказ140 руб.
27222006065

Hex Винт M10 x 60. TouКольцо SLE. (Hex Screw M10 x 60. Touring SLE.)

под заказпо запросу
27702000102

BOULON *BOLT

под заказпо запросу
28414746400

Sheet-Reflective. TouКольцо SLE. (Sheet-Reflective. Touring SLE.)

под заказ561 руб.
29517244200

Винт. TouКольцо SLE. (Screw. Touring SLE.)

под заказ1630 руб.
2917076

SCREW 517244200

под заказ1490 руб.
30572058500

Air Deflector. TouКольцо SLE. (Air Deflector. Touring SLE.)

под заказпо запросу
31365901100

Винт Hex. TaШтифтg. TouКольцо SLE. (Screw Hex. Taping. Touring SLE.)

под заказ263 руб.
31365900600

SCREW-HEX.TAPING 12

под заказ210 руб.
32420845270

Шайба. TouКольцо SLE. (Washer. Touring SLE.)

под заказпо запросу
32845270

TAHTIALUSLEVY (K.420845270)

под заказпо запросу
33570025100

Тяга Фиксатор. TouКольцо SLE. (Rod Retainer. Touring SLE.)

под заказ915 руб.
34228020045

Гайка M12. TouКольцо SLE. (Nut M12. Touring SLE.)

под заказ222 руб.
34232120414

NUT-JAM HEXAGONAL DIN.439B

под заказ290 руб.
35570048700

Резиновый стопор. TouКольцо SLE. (Rubber Stopper. Touring SLE.)

под заказ898 руб.
35514053654

BUTOIR CAOUT. *BUMPER RUBBER

под заказ1150 руб.
36413707400

Loctite 271, 10 cc. TouКольцо SLE. (Loctite 271, 10 cc. Touring SLE.)

под заказ1680 руб.
36293800005

LOCTITE 271 *LOCTITE-271

под заказ2150 руб.
37293550014

Смазка, Sвышеer Lube, # 823-28. TouКольцо SLE. (Grease, Super Lube, # 823-28. Touring SLE.)

под заказ2250 руб.
37293550030

Super lube grease

под заказ2870 руб.
ski-doo

Время выполнения запроса 1.6284680366516 сек.


 
 

данный сайт носит информационный характер и не является публичной офертой

склад запчастей для водомоторной техники